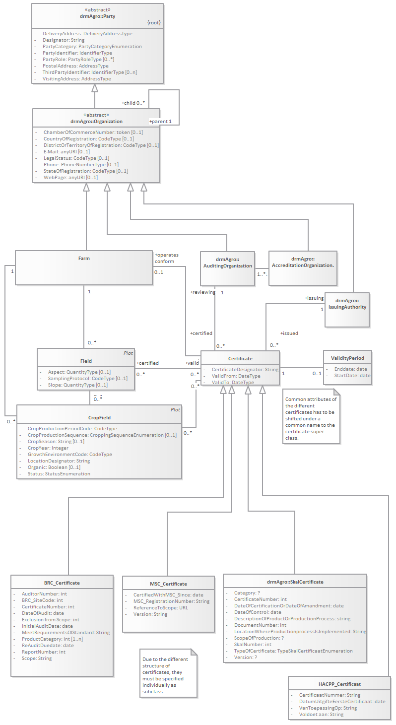
Certification : Class diagram
Created:
5/13/2013 4:41:08 PM
Modified:
2/15/2017 11:02:06 AM
Project:
Author:
goens001
Version:
1.0
Advanced:
ID:
{73DEBE52-1B42-40a5-A3BA-6AB9A26DD493}