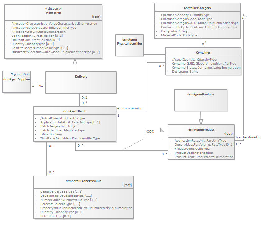
Batch : Class diagram
Created:
2/20/2014 12:00:00 AM
Modified:
7/18/2017 12:50:30 PM
Project:
Author:
goens001
Version:
1.0
Advanced:
ID:
{6709CD44-2058-48ad-9484-50A9EC813387}