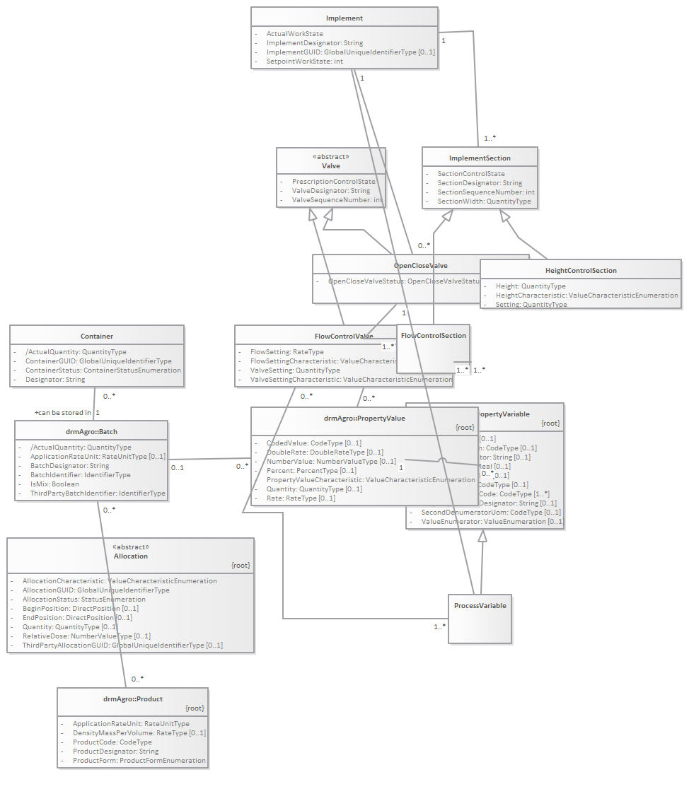
ApplicationDevice : Class diagram
Created:
5/14/2014 9:35:39 AM
Modified:
5/15/2014 2:53:44 PM
Project:
Author:
goens001
Version:
1.0
Advanced:
ID:
{5A884B08-176F-424c-A6C4-A587EB30FA73}