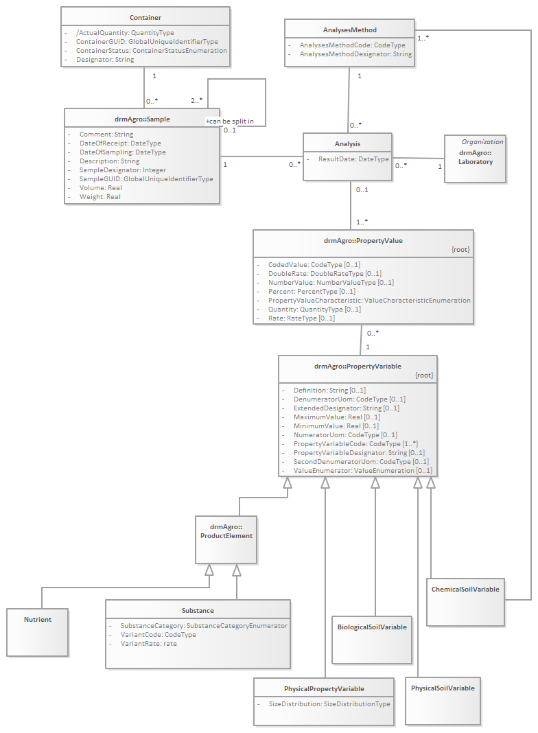
Analyses of Samples : Class diagram
Created:
8/25/2015 10:01:20 PM
Modified:
12/4/2015 11:06:59 AM
Project:
Author:
Daan
Version:
1.0
Advanced:
ID:
{9AF5632F-B30C-4d18-BB9E-7DB9AF2B91B1}