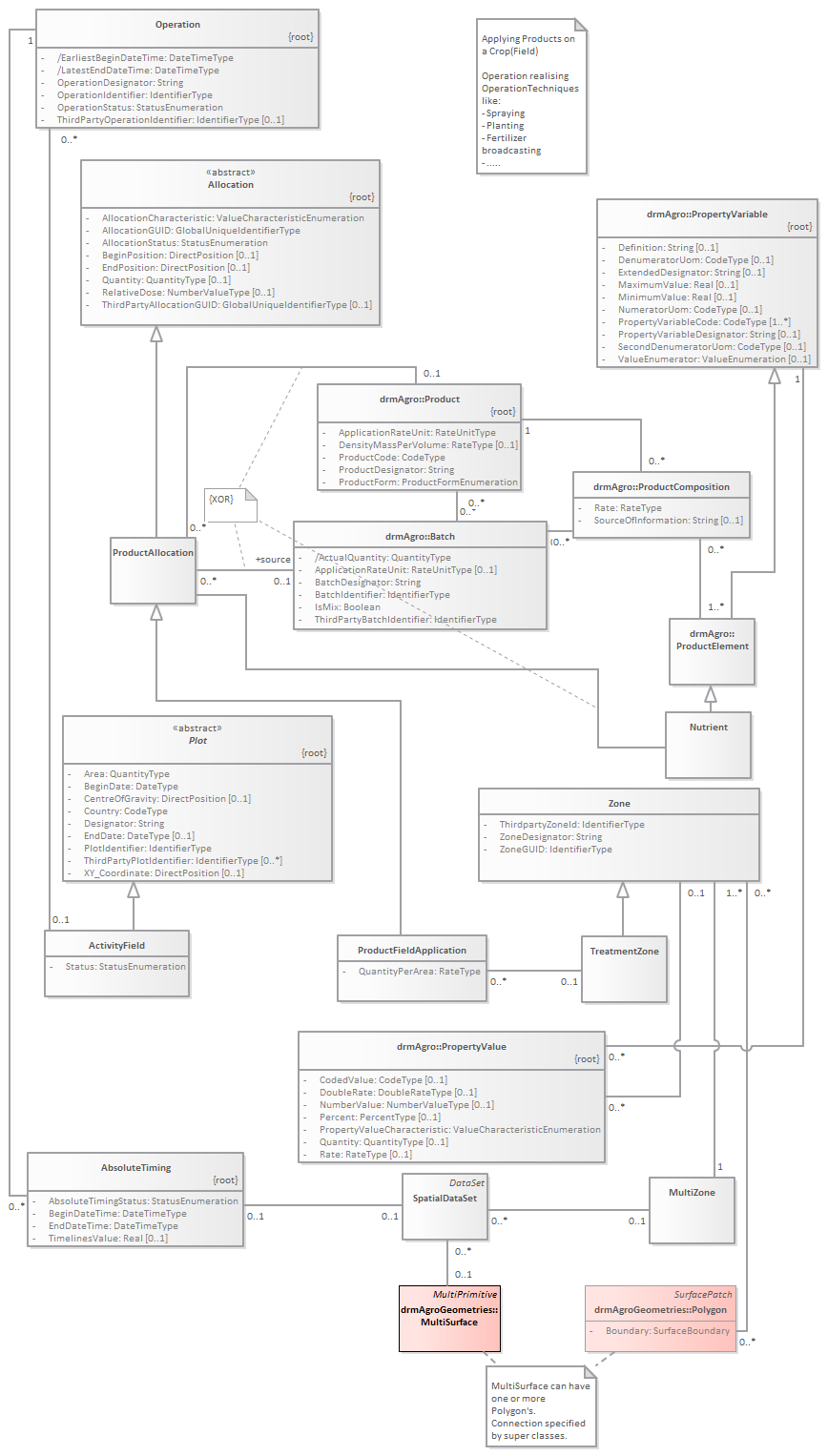
Allocations_OnCrops : Class diagram
Created:
8/19/2015 12:00:00 AM
Modified:
9/29/2017 12:53:24 AM
Project:
Author:
Daan
Version:
1.0
Advanced:
ID:
{80632B25-E4E7-4e2c-AAF9-B2B7FEB77C0B}