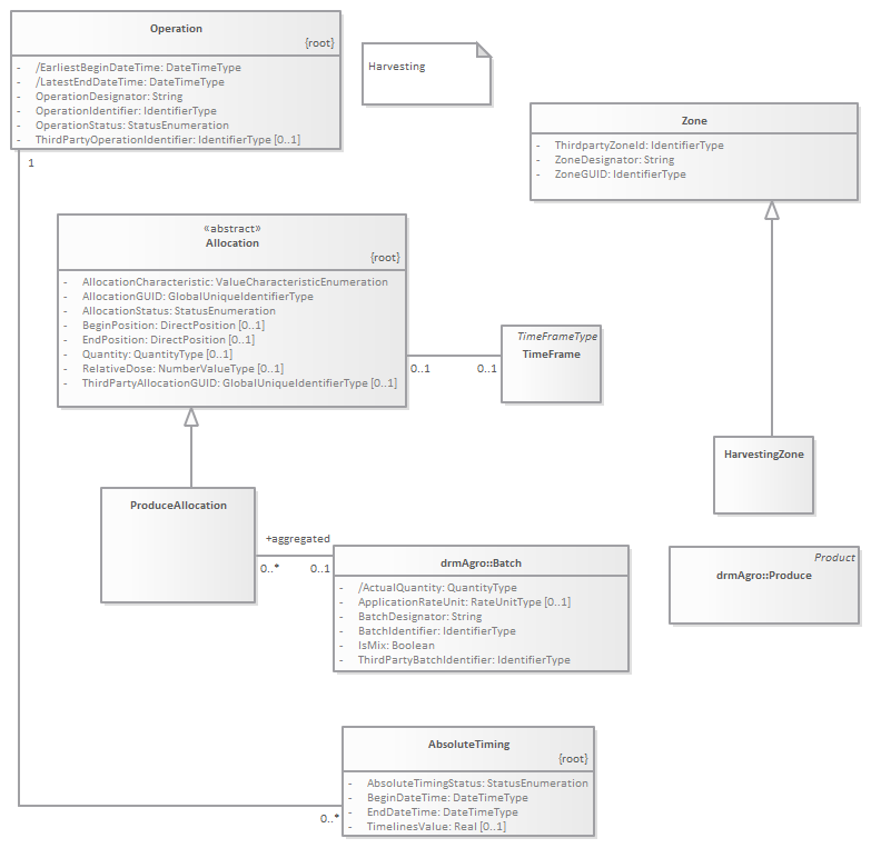
Allocations_Harvesting : Class diagram
Created:
8/19/2015 12:00:00 AM
Modified:
8/7/2017 2:09:13 PM
Project:
Author:
Daan
Version:
1.0
Advanced:
ID:
{4DFB1DF2-22B4-4957-A946-B47E6C502164}