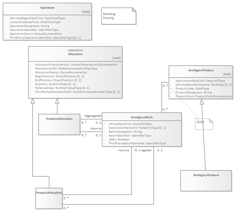
Allocation_Aggregation : Class diagram
Created:
8/20/2015 9:14:31 AM
Modified:
8/7/2017 2:09:15 PM
Project:
Author:
Daan
Version:
1.0
Advanced:
ID:
{F9CDA389-101D-4409-A4BC-1605EEBFD2CE}