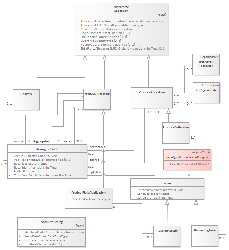
Allocation : Class diagram
Created:
8/22/2015 9:33:40 PM
Modified:
9/26/2017 4:21:15 PM
Project:
Author:
Daan
Version:
1.0
Advanced:
ID:
{DF76939D-9A36-4391-8369-149F82A511AE}