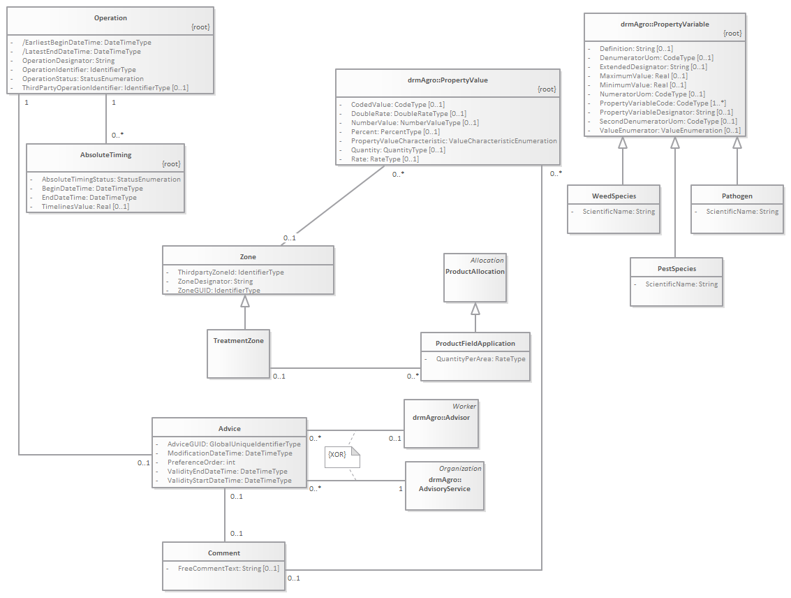
Advise : Class diagram
Created:
12/13/2016 11:12:54 AM
Modified:
8/9/2017 3:30:14 PM
Project:
Author:
Daan
Version:
1.0
Advanced:
ID:
{BCB7ADBD-EF52-4a18-AABC-382133989227}