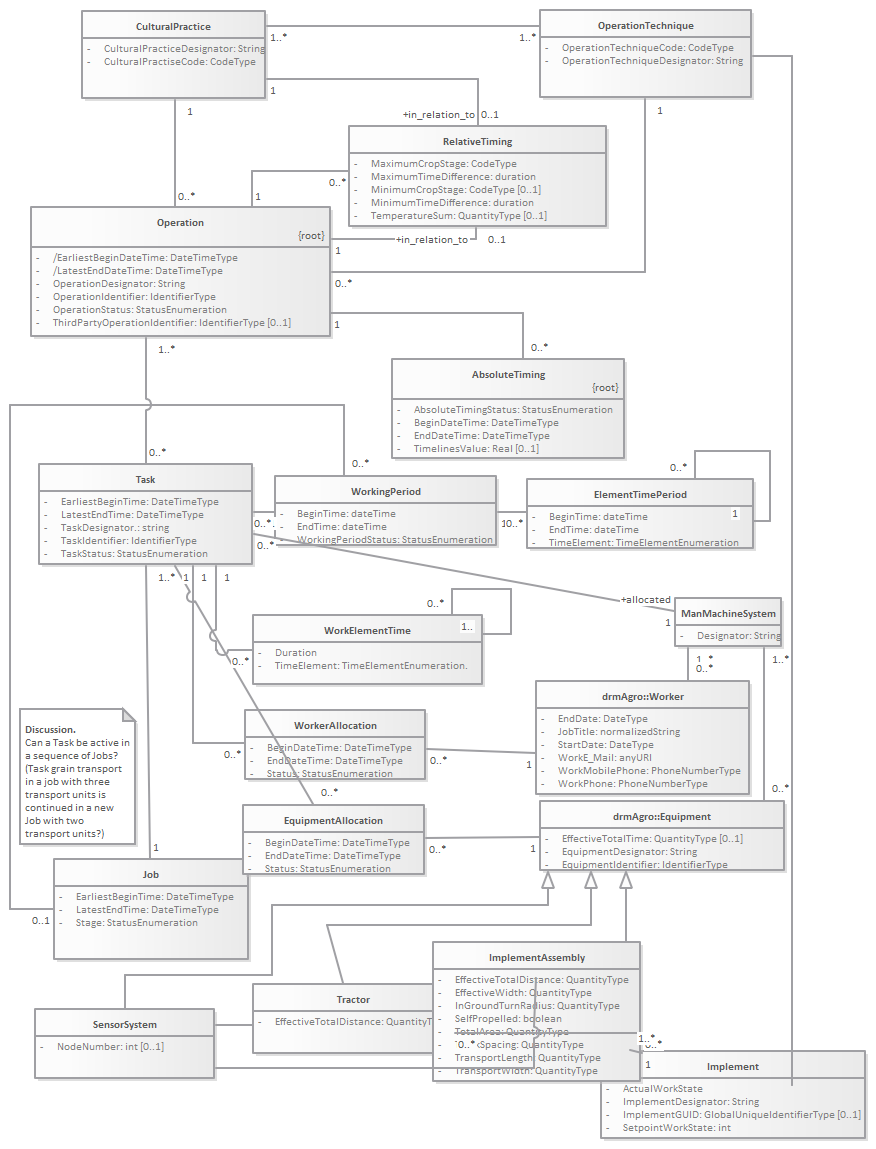
ActivitiesAndEquipment : Class diagram
Created:
11/27/2012 10:49:02 AM
Modified:
2/2/2017 7:00:41 PM
Project:
Author:
goens001
Version:
1.0
Advanced:
ID:
{26539E62-4367-4e15-9131-8245A19300DC}