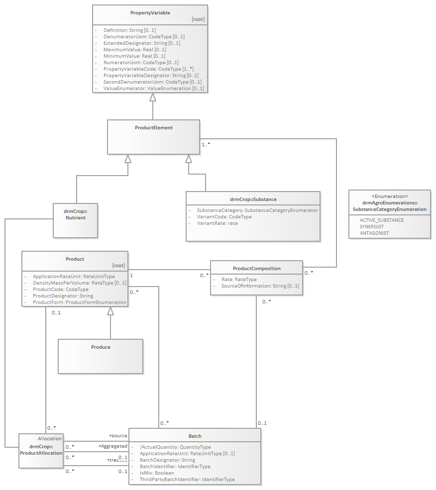
ProductComposition : Class diagram
Created:
8/25/2015 12:00:00 AM
Modified:
9/26/2017 4:21:24 PM
Project:
Author:
Daan
Version:
1.0
Advanced:
ID:
{F663167F-547A-4060-8563-8B3CBB235D28}