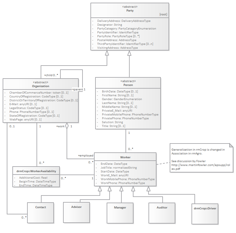
Persons : Class diagram
Created:
1/28/2016 10:29:08 AM
Modified:
7/13/2017 12:32:11 PM
Project:
Author:
Daan
Version:
1.0
Advanced:
ID:
{11853723-70EE-4491-AB9D-95A30C1E3044}