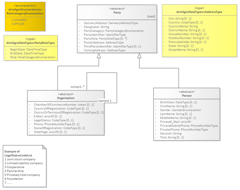
Party and contact info : Class diagram
Created:
11/30/2016 3:01:50 PM
Modified:
12/14/2016 2:41:24 PM
Project:
Author:
Daan
Version:
1.0
Advanced:
ID:
{E737C41F-3854-4668-B2AD-9288E2D8E09B}