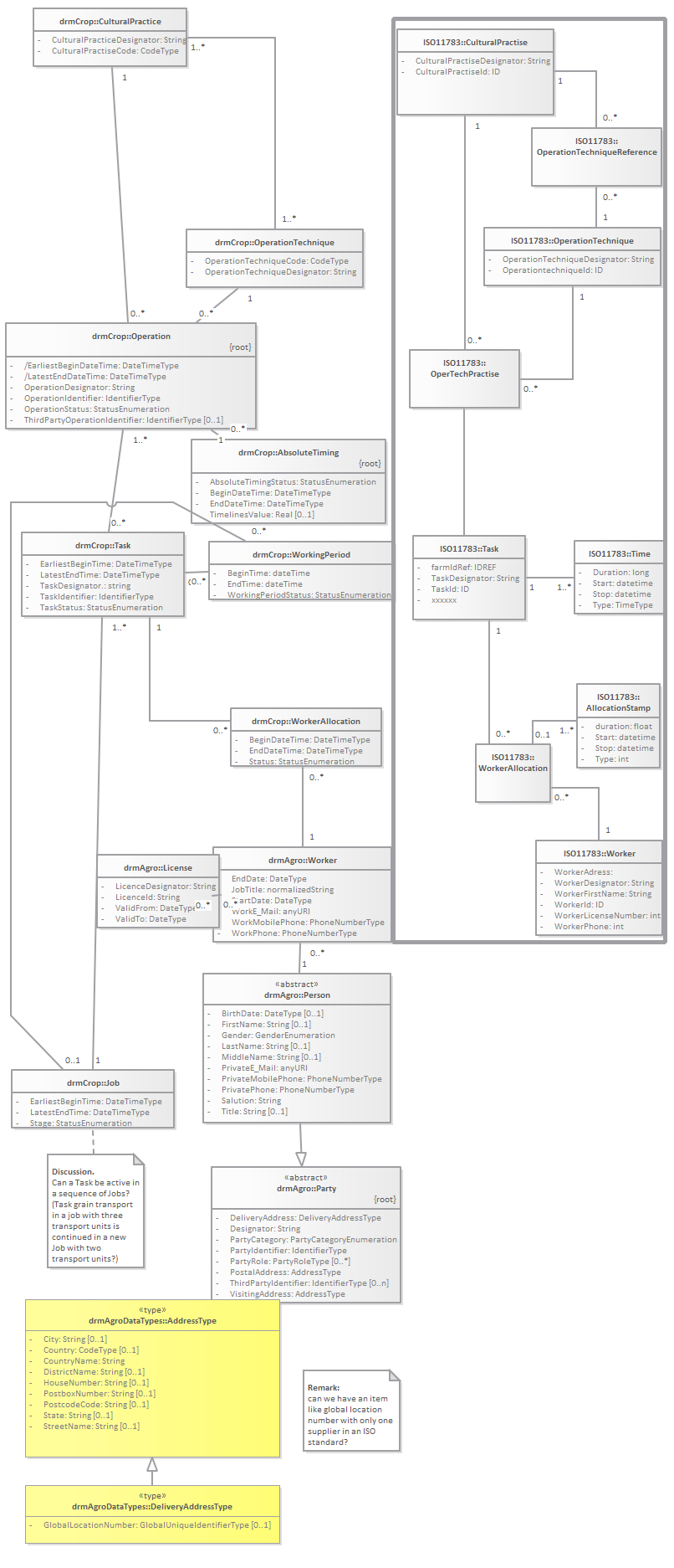
Mapping rmCrop on ISO11783 : Class diagram
Created:
11/27/2012 9:09:10 PM
Modified:
8/27/2013 10:25:35 AM
Project:
Author:
goens001
Version:
1.0
Advanced:
ID:
{C462D43A-0039-4035-A411-A59CC0F9B14C}