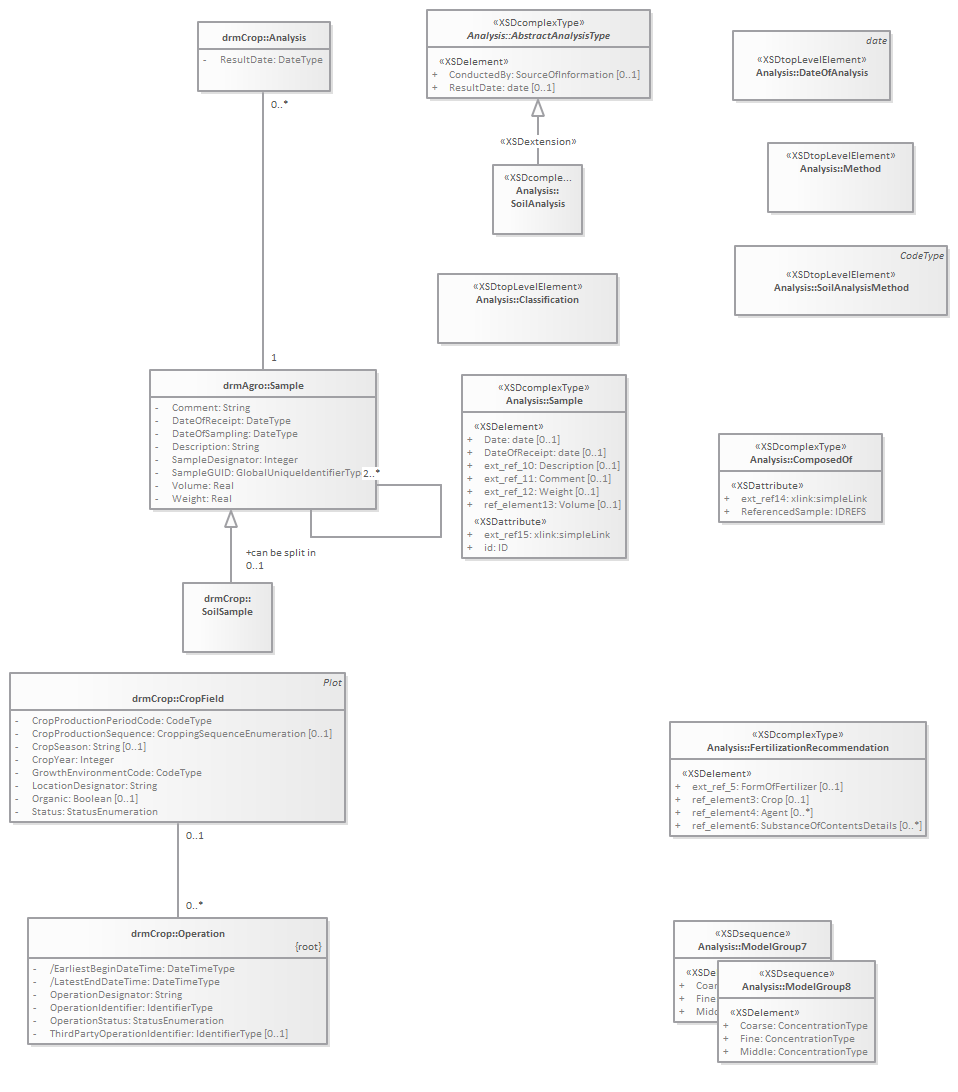
Mapping drmCrop on AgroXML Analyses : Class diagram
Created:
9/12/2013 12:54:35 PM
Modified:
3/19/2014 10:47:32 PM
Project:
Author:
goens001
Version:
1.0
Advanced:
ID:
{6B6246E6-A3B7-41ef-B246-57995C197D5E}