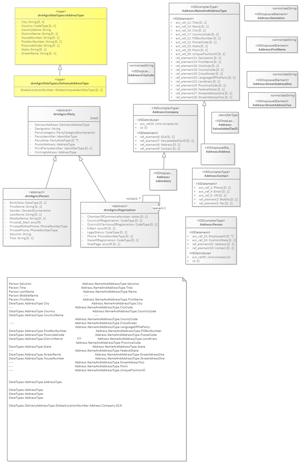
Mapping drmCrop on AgroXML Address : Class diagram
Created:
9/12/2013 8:36:46 AM
Modified:
3/19/2014 10:47:30 PM
Project:
Author:
goens001
Version:
1.0
Advanced:
ID:
{A2E80297-F9B4-4dd8-BC9F-57BDE9784F5E}