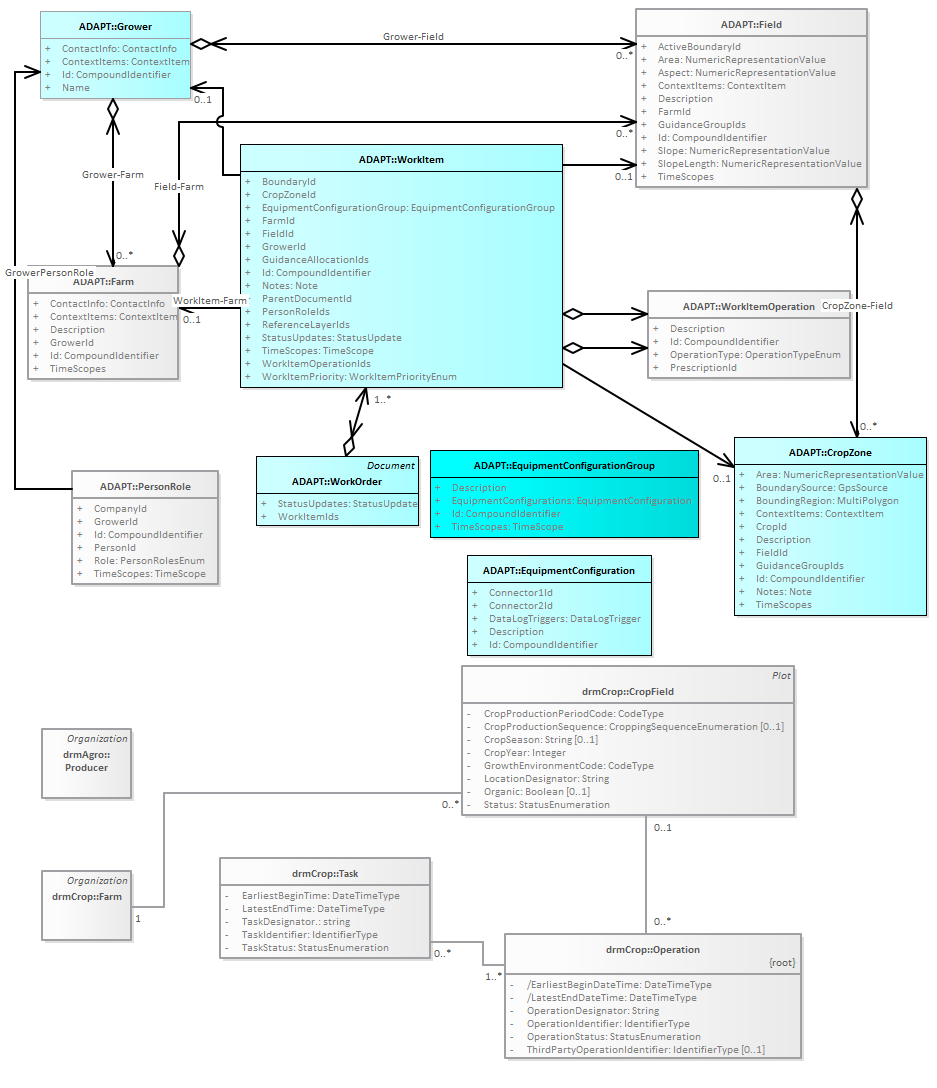
WorkItemClassDiagram : Class diagram
Created:
10/19/2016 10:51:43 AM
Modified:
10/19/2016 1:12:03 PM
Project:
Author:
Daan
Version:
1.0
Advanced:
ID:
{D69E43BB-DD72-4a2f-B24F-9AD32C962F97}